カタドリ代表の増田清香です。
今回は、マネジメント診断「ポラリス」のレポートを実際にどう読み解くのか、星野花子さんという架空の方のケースを例にお話しします。
星野さんは、職場で「いい人」と評価されることが多いタイプです。
相手の気持ちに寄り添い、丁寧にコミュニケーションをとる。
やる気もある。
しかしながら、マネージャーとして成果を出すには、何かが足りない。
そんな星野さんのレポートから、何が見えてくるのでしょうか。
マネージャー「疑似体験」で
組織長としてのマネジメント能力を診断します

ポラリスは、マネジメントの疑似体験を通じてマネージャーの資質・能力を多面的に診断するオンラインサービス。貴社の人事制度・戦略に合わせ、専門コンサルタントが昇進・昇格制度の設計まで一貫してサポートします。客観的データに基づく診断で、「誰を次世代のリーダーに選ぶべきか」が見える化します。
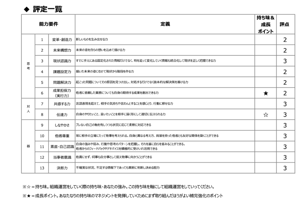
星野花子さんの評点を見てみる

評点から見えてくること
星野さんの評点を見て、最初に気づくのは「3」が非常に多いということです。
ポラリスの評点は5段階評価で、「3」は標準点、つまりマネージャーに期待される水準を満たしているということです。
一見すると、「全体的にバランスが取れている」ように見えるかもしれません。
しかし、ここで重要なのは、評点「4」が一つもないことです。
「4」がないことの意味
星野さんの場合、評点の大半が「3」で「4」が一つもないということは、全体的に標準的な能力を持っているが、際立った強みが少ないということを意味しています。
「3」の中から持ち味を見つける
では、なぜ伝達力が持ち味になっているのでしょうか。
実は、星野さんのような「全体的に3が多い」ケースでは、相対的な強みを見つけることが難しくなります。
そのため、この場合の持ち味は「この人の中で比較的強い部分」であり、「この人が今後マネージャーとして成長していく時に、軸にできる部分」という意味合いになります。
星野さんの場合、
- 自分のやりたいこと、言いたいことを相手に届く形にして適切に伝えられる
- 相手の気持ちや言わんとすることを感じ取り、行動に移せる
受検者の持ち味は何か
- その持ち味を生かすために、何を補強すればいいのか
という点で、コミュニケーション能力に一定の強みがあると判断しました。
ただし、これは「非常に高い」というわけではなく、「この能力を軸にして、他の能力を補強していく」という方向性を示すものです。
成果担保力が「2」の意味
星野さんの成長ポイントは、成果担保力です。
評点は「2」です。
成果担保力とは、「他者に依頼した業務についても自身の期待する成果を創出できる力」のことです。
具体的には、
- 自分が目指す成果と、そこに到達するためのプロセスを具体的に描く
- それをできるだけ正確に依頼する人に伝える
- 依頼したことを依頼しっぱなしにせず、期待通り成果創出できるような手立てを打つ
という能力です。
評点「2」は、「不足しているが、一部は見られた」という状態です。
つまり、星野さんは全くできないわけではないが、マネージャーとして期待される水準には達していないということになります。
マネジメントシミュレーションで見えたこと
ポラリスでは、2時間のマネジメントシミュレーションを通じて、実際にどのような行動をとったのかを記録しています。
星野さんの場合、以下のような特徴が見られました。
1. 具体的な対応が明示されない
会長視察については「しっかり対応していきます」と伝えましたが、具体的にどのような対応をするのかは明示されませんでした。
「しっかり対応する」というのは、気持ちや姿勢を示す言葉です。
でも、実際に何をするのかが見えません。
何をするのかという具体論こそ仕事の本質です。仕事で成果を出すには、この具体策、その精度の高さが求められます。
2. 相手に具体策を求める
相談や提案をしてくる部下に対して、「具体的に教えていただけますか?」と具体策を提示するよう促す場面が多く見られました。
これは一見、部下に考えさせる良い関わりのように見えます。
しかし、マネージャーとして自分の考えを示さず、常に部下に「具体的に教えて」と返すのは、自分の頭の中で具体的なプロセスを描いていない可能性があります。
通常の部署の会議のような双方向なコミュニケーションが求められる場合はいいかもしれません。しかし、このような場合、部下はフリーハンドすぎて、「どのように仕事をしていいのか」迷ってしまいます。
3. 解決策を提示しない
起こっているトラブルについて、解決策そのものを提示することはありませんでした。
部下に任せることは大切ですが、このような双方向なコミュニケーションができず、かつ案件としての緊急性・重要性が高く、一般社員の権限の範疇を超えている事柄に関しては、「一任する」ことの弊害が出てしまいます。マネージャーとして「こういう方向で進めてほしい」という指針を示すことも必要です。
なぜ「丸投げ」になってしまうのか
これらの行動から見えてくるのは、星野さんが「丸投げ」してしまっているという状態です。
「丸投げ」というと、無責任に放り投げているようなイメージがあるかもしれません。
しかし、星野さんの場合は違います。
星野さんは、
- 伝達力がある(言いたいことを伝える能力はある)
- 共感する力がある(相手の気持ちもわかる)
- やる気もある
それなのに、なぜ成果担保力が弱いのでしょうか。
マネージャー「疑似体験」で
組織長としてのマネジメント能力を診断します

ポラリスは、マネジメントの疑似体験を通じてマネージャーの資質・能力を多面的に診断するオンラインサービス。貴社の人事制度・戦略に合わせ、専門コンサルタントが昇進・昇格制度の設計まで一貫してサポートします。客観的データに基づく診断で、「誰を次世代のリーダーに選ぶべきか」が見える化します。
1. 頭の中で予測していない
星野さんは、自分が業務を実行する際のプロセスを、感覚的に行っている可能性があります。
例えば、「お詫びに行っておいてね」と指示した時、自分だったらどういう行動をするか、どういう言葉を使うか、どういう順序で進めるかを、明確に言語化していない。
長年の経験で身についた「暗黙知」を、自分でも意識していないのです。
だから、「言わなくてもわかるよね」と思っているか、あるいは「そこまで細かく考えていない」のかもしれません。
2. 相手の気持ちに寄り添いすぎている
レポートから、星野さんが理想の上司像として掲げていることがわかります。
「会社の向かうゴールについて深い理解と共感がある。それについて部下や周囲に語ることができる」
そして、これまでその訓練を積んできたことが、シミュレーションの様子からもうかがえます。
ただし、相手の気持ちに寄り添うことに意識が行き過ぎて、具体的に指示することがおろそかになっている可能性があります。
「やりたいことと周囲の要望や希望とのバランスを取ろうとする姿勢」は素晴らしいことです。
でも、相手の気持ちを尊重するあまり、
- 細かく指示することを避けてしまう
- 強く押し出すことができない
- 相手に任せすぎてしまう
という状態になっているのではないでしょうか。
3. 自己評価と実際の能力にギャップがある
非常に興味深いことに、星野さんの自己評価は高く、4や5をつけていました。
つまり、本人は「できている」と思っているのです。
これは、星野さんが真面目に訓練を積んできた結果でもあります。
「相手に寄り添う」「共感を示す」「丁寧にコミュニケーションをとる」
こうしたことは、確かにできているのです。
ただし、「相手に寄り添う」ことと「具体的に指示する」ことは別のスキルです。
前者はできているが、後者はできていない。
そのギャップに、本人が気づいていない可能性があります。
成果担保力が不足していると何が起こるか
成果担保力が不足していると、マネジメント上どのような問題が起こるのでしょうか。
1. 依頼した業務が期待通りに進まない
曖昧な指示では、部下は何をどこまでやればいいのかわかりません。
結果として、期待とは異なる成果が出てきます。
2. 手戻りが多く発生する
期待と異なる成果が出てくると、「これじゃない」と言ってやり直しになります。
二度手間、三度手間が発生し、時間とエネルギーが無駄になります。

3. チーム全体の生産性が低下する
手戻りが多いと、チーム全体の生産性が低下します。
結果として、目標が達成されない状態になります。
4. 高ストレス下での業務遂行となる
依頼する側も、される側も、目指す成果(ゴール)が明確でないために、常に不安を抱えながら業務を進めることになります。
「これで合っているのだろうか」
「本当はどうしてほしいのだろうか」
こうした不安が、高ストレス状態を生み出します。
星野さんが取り組むべきこと
では、星野さんはどうすればいいのでしょうか。
レポートでは、以下のようなアドバイスをしています。
誰かに依頼する際、できるだけ具体的に自分の頭の中で考えていることを伝える
現状では、曖昧な指示が多く、指示された部下が実際にどのような行動をとるかを予測しにくい状況です。
自分がその事柄に直接着手するとしたら、どのようなステップを踏み、どのような成果を描くのか、そのイメージを具体的に伝えてください。
そうすることで手戻りが減り、星野さんが描く未来の姿へのステップも周囲と共有しやすくなります。
具体的な取り組みステップ
能力開発のガイドでは、以下のような段階的な取り組みを提案しています。
ステップ1:自身が描きたい成果を明確にする
まず、自分自身が手にしたい成果や目標を具体的に言葉にしてみましょう。
「しっかり対応する」ではなく、
- どういう状態になっていればいいのか
- どういう成果物が出ていればいいのか
- 相手にどう思ってもらえればいいのか
を明確にします。
ステップ2:曖昧な指示では人は動けないことを理解する
「やっておいて」だけでは、何をどこまでやればよいかが曖昧です。
やり方は相手に任せるとしても、「何を、どこまで、いつまでにやるのか」は指示する側が明確にする必要があります。

ステップ3:5W1Hを明確にする
依頼時には、以下を明確にしましょう。
- 誰が(Who):誰に依頼するのか、誰が関わるのか
- 何を(What):何をやるのか、どんな成果物が必要か
- いつまでに(When):期限はいつか、途中報告はいつか
- どこで(Where):どこで行うのか
- なぜ(Why):何のために行うのか、目的や意義は何か
- どのように(How):どのような方法で進めるのか
ステップ4:単純な業務で検証する
いきなり複雑な業務で実践するのは難しいので、まずは単純な業務で検証してみましょう。
例えば、以下のような業務を依頼する際に、
- 課内の懇親会を開催してもらう
- 課内の朝礼の司会をしてもらう
- 会議で用いる資料を準備してもらう
「やっておいて」と指示した場合と、できるだけ細かく期待値を示した場合で、最終成果がどのように変わるかを検証してみてください。
この検証を通じて、自分が思い描く成果が出る指示とは何かを追求していきます。
ステップ5:自身の暗黙知を見える化する
自分が無意識に行っているやり方(暗黙知)を見える化しましょう。
例えば、
- 自分が資料を作る時、どういう順序で進めているか
- 自分がお詫びに行く時、どういう言葉を使っているか
- 自分が会議を進める時、どういう段取りを組んでいるか
こうしたことを言語化することで、他者に伝えやすくなります。
ステップ6:定期的に進捗確認の機会を設ける
依頼しっぱなしにせず、定期的に進捗を確認しましょう。
週次・月次のミーティングを設け、進捗報告をルーチン化することで、課題や障害を早期に発見・対応できます。
マネージャー「疑似体験」で
組織長としてのマネジメント能力を診断します

ポラリスは、マネジメントの疑似体験を通じてマネージャーの資質・能力を多面的に診断するオンラインサービス。貴社の人事制度・戦略に合わせ、専門コンサルタントが昇進・昇格制度の設計まで一貫してサポートします。客観的データに基づく診断で、「誰を次世代のリーダーに選ぶべきか」が見える化します。
上司ができること
星野さんの成果担保力を高めるために、上司ができることもあります。
業務の依頼時に成果やゴール、到達プロセスを明確に伝える
上司自身が、依頼した業務の最終的な姿をできるだけ細かくイメージさせ、確認します。
「どういう状態になっていればいい?」
「どういう成果物が出ていればいい?」
こうした問いかけを通じて、星野さんが具体的にイメージする訓練をサポートします。
定期的な進捗確認と課題対応を徹底する
週次・月次のミーティングを設け、進捗報告をルーチン化し、課題や障害を早期に発見・対応できる環境を整えます。
上司が細かく指示を出しすぎない
手取り足取り指示を出す環境では、部下は自分で考えず、与えられた指示に従う癖がついてしまいます。
「あなただったらどうする?」と問いかけ、星野さんが自分の考えを言語化できるよう手助けします。
ただし、ここで重要なのは、「あなたならどうする?」と聞いた後、星野さんが具体的に答えられるまで待つということです。
すぐに答えが出なくても、「一度考えてきて」と時間を与えることで、具体的に考える訓練になります。
絶対にやめるべきNG行動
NG行動1:丸投げする
「やっておいて」だけでは、何をどこまでやればよいかが曖昧です。
やり方は相手に任せるとしても、「何を、どこまで、いつまでにやるのか」は指示する側が明確にしましょう。
NG行動2:最終成果が得られなかった際に、その場で「これは違う」と伝える
丸投げの結果、期待値と異なる成果が出るのは指示する側の責任です。
指示する際、そして業務中も成果が出るように軌道修正する必要があります。
最後の最後で「これは違う」と言うのではなく、途中で確認し、軌道修正することが大切です。
「いい人」が成果を出せるようになるために
星野さんのようなタイプは、職場で「いい人」と評価されることが多いでしょう。
相手の気持ちに寄り添い、丁寧にコミュニケーションをとる。
やる気もある。
真面目に訓練も積んできた。
でも、マネージャーとして成果を出すためには、それだけでは不十分です。
具体的に指示し、期待する成果を明確に伝え、部下が動けるようにする。
これができなければ、いくら「いい人」でも、組織として成果を出すことはできません。
逆に言えば、星野さんが成果担保力を高めることができれば、「相手に寄り添いながらも、確実に成果を出せるマネージャー」になれる可能性があります。
伝達力と共感する力という土台はすでにあるのです。
あとは、その土台の上に「具体的に指示する力」を積み上げていけばいい。
そのための第一歩は、自分の頭の中で考えていることを、具体的に言葉にすることです。
ポラリスが示す「見えにくい課題」
星野さんのケースから見えてくるのは、ポラリスが「見えにくい課題」を可視化するということです。
本人も周囲も「できている」と思っているのに、実は重要なスキルが欠けている。
そういうケースを、客観的に示すことができます。
星野さんの自己評価は高く、4や5をつけていました。
おそらく周囲からも「いい人」「丁寧な人」と評価されているでしょう。
でも、マネージャーとして成果を出すためには、何かが足りない。
その「何か」を明確にするのが、ポラリスの役割です。
最後に
星野さんのケースから学べることは、「評点が高ければいい」というものではないということです。
評点が全体的に標準的でも、その人なりの持ち味があり、その人なりの成長ポイントがあります。
大切なのは、
- その人の持ち味を理解すること
- その持ち味を生かすために、何を補強すればいいのかを明確にすること
- そして、具体的な育成計画を立てること
です。
星野さんの場合、伝達力と共感する力を生かしながら、成果担保力を高めていくことで、「相手に寄り添いながらも、確実に成果を出せるマネージャー」に成長できる可能性があります。
そのための第一歩は、自分の頭の中で考えていることを、具体的に言葉にすることです。
ポラリスは、そうした成長の道筋を示すためのものなのです。
ーーーーーーーーーーーー
・マネジメント診断サービス「ポラリス」についてはこちら
マネージャー「疑似体験」で
組織長としてのマネジメント能力を診断します

ポラリスは、マネジメントの疑似体験を通じてマネージャーの資質・能力を多面的に診断するオンラインサービス。貴社の人事制度・戦略に合わせ、専門コンサルタントが昇進・昇格制度の設計まで一貫してサポートします。客観的データに基づく診断で、「誰を次世代のリーダーに選ぶべきか」が見える化します。